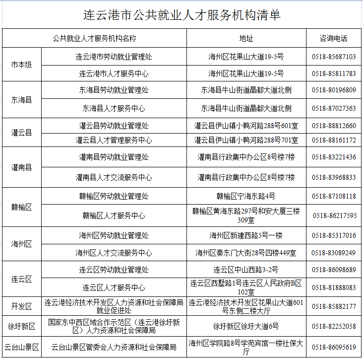
 灌南人社 灌南县人力资源和社会保障局 发布人事招考公告、人才招聘、就业培训信息,对社会保险、劳动保障、工资福利等相关政策进行宣传,并不定期向用户推送人力资源和社会保障方面的要闻、政务等内容。 107篇原创内容 2024年09月06日 17:10 江苏 高校毕业生 公共就业人才服务机构清单 就业创业服务清单 助力攻坚,就创青春!我市2024年高校毕业生等青年就业服务攻坚行动持续开展中,为助力同学们顺利走上工作岗位、实现就业创业梦想,连小社整理了我市公共就业人才服务机构清单和就业创业服务清单,大家来先睹为快吧!
' fill='%23FFFFFF'%3E%3Crect x='249' y='126' width='1' height='1'%3E%3C/rect%3E%3C/g%3E%3C/g%3E%3C/svg%3E) “就在江苏”智慧就业服务平台(www.js365job.com),或扫描下方二维码,进入“苏心聘”小程序。
我们将通过“家门口”就业服务站、社区(村)基层人社平台开展实名制调查,逐一摸清未就业毕业生、登记失业青年的个人情况、就业需求等,在此基础上提供有针对性的就业创业服务,全面落实“1131”服务举措,即至少提供1次政策宣介、1次职业指导、3次岗位推介、1次技能培训或就业见习机会。
未就业毕业生可以在江苏人社网上办事服务大厅(https://rs.jshrss.jiangsu.gov.cn/index/)、“江苏智慧”人社小程序或求职登记小程序,在户籍地、常住地、求职地进行失业登记和求职登记。
关注“连云港人社”微信公众号,可以查看每月发布的创业活动安排。 我市近期将举办2024年“创响港城”创业创新大赛,大赛设先进制造、现代服务、乡村振兴3个赛道,请联系各县区人社部门了解相关赛事。
' fill='%23FFFFFF'%3E%3Crect x='249' y='126' width='1' height='1'%3E%3C/rect%3E%3C/g%3E%3C/g%3E%3C/svg%3E)
预览时标签不可点 Name cleared
![]() 微信扫一扫赞赏作者 Like the Author
|