万年历 购物 网址 日历 小说 | 三峰软件 天天财富 小游戏 视频推荐 小游戏
TxT小说阅读器
↓小说语音阅读,小说下载↓
一键清除系统垃圾
↓轻轻一点,清除系统垃圾↓
图片批量下载器
↓批量下载图片,美女图库↓
图片自动播放器
↓图片自动播放,产品展示↓
首页  日历2025  日历2026  日历2027  日历知识  | 每日头条  视频推荐  数码知识 两性话题 情感天地 心理咨询 旅游天地 | 明星娱乐 电视剧  职场天地  体育  娱乐 
日历软件  煮酒论史  历史 中国历史 世界历史 春秋战国 三国 唐朝 宋朝 明朝 清朝 哲学 厚黑学 心理学 | 文库大全  文库分类 
电影票房 娱乐圈 娱乐 弱智 火研 中华城市 仙家 六爻 佛门 风水 钓鱼 双色球 戒色 航空母舰 网球 乒乓球 足球 nba 象棋 体操
商业财经知识 科技 汽车知识 工程技术知识 时尚与穿搭 家居与生活 设计艺术知识
    

逆转局势 中国00后打破美国40年不败神话!金牌到手后感慨: 这金牌有瑕疵啊……

 

 逆转局势 中国00后打破美国40年不败神话!金牌到手后感慨: 这金牌有瑕疵啊……



美加枫情

体味美国加拿大人文风情,了解北美生活百态。

1篇原创内容

2024年08月05日 12:00 浙江




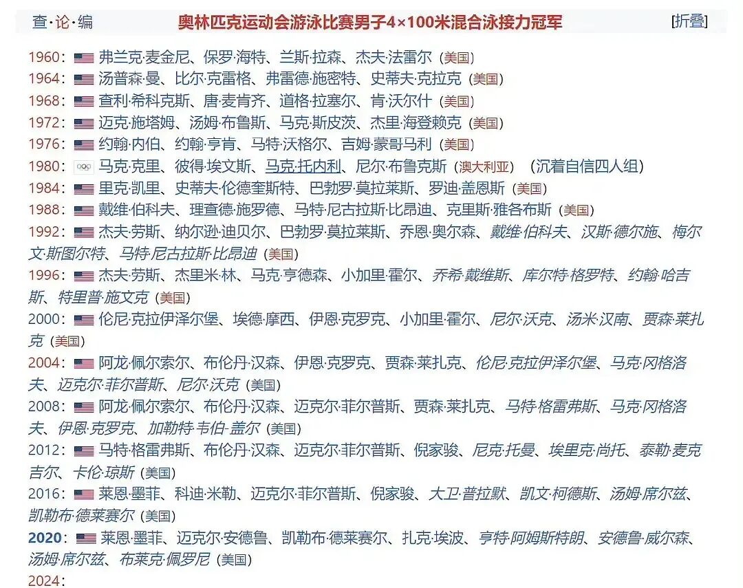
在8月4日的巴黎奥运会男子4x100 混合泳比赛中, 中国队一举夺金,直接打破了美国队40年的不败纪录。





实际上,除了1980年的莫斯科奥运会(因抵制未能参加)以外,从1960年罗马奥运会开始, 美国一直手握每一块男子混合泳金牌,在这个项目是毫无疑问的“垄断地位”。





而现在,这个记录结束了。


这次 代表中国队参赛的分别是徐嘉余、覃海洋、孙佳俊和潘展乐 ,其中,孙佳俊和这届奥运会最受瞩目的潘展乐 都是00后 ,后者今天刚满20岁!


没错,8月4日还是这位年轻温州小哥潘展乐的 生日 ,想必没什么生日礼物能比第二块奥运金牌更适合他了吧。


潘展乐在这场比赛中游最后一棒,可以说是能力越大责任越大,而他也没有辜负大家的期待,直接从第三追到了第一名,逆转了比赛。


不仅如此,这位男子百米自由泳世界纪录的保持者更是在这场接力中以 45.92s 的百米成绩再次打破了自己在几天前夺金创下的 46.40s。


要知道,在他做出 46.40s 的成绩后,就有不少人无法接受, 直言这不是“人类可以达到的水平” ,尤其是澳大利亚游泳名将查尔莫斯(Kyle Chalmers)的教练,更是在赛后拍视频怒喷:


“你根本不可能在百米自由泳比赛领先一个身位获胜!对人类来说是不可能的,那不是真的!”





要说为什么这个成绩会让这么多人跳脚, 还得像4x100米混合接力一样看看这项比赛的历史。


就像大家都默认黑人在田径比赛中有着自己的优势一样,男子百米自由泳上一位不是白人的奥运冠军还是1932年洛杉矶奥运会的日本游泳运动员宫崎康二(Yasuji Miyazaki),距今已有92年。





可想而知,潘展乐的出现惊掉了多少人的下巴, 他不仅是赢了、打破了世界纪录,还领先了第二名的查尔莫斯 1.08s。


估计查尔莫斯那个教练半夜都要气得坐起来大喊:到底为什么!


这也是为什么在解说比赛时,日韩解说们都激动得恨不得原地后空翻:


毕竟潘展乐的成绩证明了亚洲人、东亚人在这项游泳界的皇冠项目上同样可以一骑绝尘。


别忘了,他今天可是在接力里再次打破了自己数天前的记录~





当然,这样逆天的表现自然 又会引来“吃药”的质疑 ,但是这届奥运会从一开始,中国游泳队就被“盯上了”, 是巴黎奥运会接受兴奋剂检测最多的队伍。


国际奥委会发言人亚当斯(Mark Adams)在新闻发布会上更是提到,自1月以来,中国游泳队接受了 600多次检测。


在这样的“偏见”引起很多人的怒火的同时,也证明了潘展乐的成绩就是那么稳,就算有些人再录那么六七八九个视频质疑“非人类”,在这 600 次面前也很无能狂怒。


更别说,潘展乐自己 这嘴也不是好对付的。


在男子百米自由泳后,面对媒体这位00后温州小哥的采访就火了。


“我在下面跟查尔莫斯打招呼,他一点都不理我,包括美国队的阿列克西,教练在岸上,他们那种滚翻直接往教练身上溅水花,就是有点看不起我们那种样子,能说吗?”





当时19岁还是 爱告状的年纪 的小潘在和记者确认了一下后感慨: “今天终于把他们所有人都拿下了!”


小潘表示,我不仅爱告状,我还有实力,怎样!


有时候不明着点出来,人家可能还会觉得你好欺负,就在男子百米自由泳结束没多久, 查尔莫斯就取关了那位拍视频阴阳怪气的教练霍克(Brett Hawke),转而关注潘展乐。


他自己还在接受采访时说:“我们交换了联系方式,真的很棒!我本来要参加世界杯系列赛,第一站在上海。他很期待我的到来,还想带我四处转转,这让我对这次比赛更加兴奋了。”


“现在(我们的)比分是 1-1,去年在世界锦标赛上我比他强,但今年他比我强,所以我期待明年进入第三轮较量。”


霍克则是被骂后暗搓搓删掉了那个视频,关了评论,只保留了一条图文:


“最后一个在奥运会上以超过 1 秒的成绩赢得 100 米自由泳的人,Johnny Weissmuller。一百年前。”





对于他的一系列小动作,许多人可能不知道,其实潘展乐一直都关注着霍克的账号(有人表示早前两人互关已经有一段时间)。


小潘:我就静静看着你发疯,然后再次打破纪录拿金牌。


在这次的 4x100 混合泳接力赛后,颁奖完了获得了银牌和铜牌的美国队、法国队纷纷上前和中国队主动握手,颁奖的时候也老老实实坐在前面。





对此,有网友调侃:


“这是怕了他的采访大点兵。”


“你看,你摆出态度,他们就知道你不好惹。”


很多在海外生活过的华人估计也深有同感,和中国人喜欢强调的“谦虚”不同,对于很多外国人来说,你谦虚就是心里虚,实力再强大那也可以踩一脚。


反而像潘展乐这样 不仅实力惊人 ,说话也是主打一个 直白 ,这些人反而就客气了。


谦虚当然是优良品德,但这也得留给值得的人。


赛后,潘展乐 再一次展现了他的说话特点。


游泳队的其他人刚刚谦虚一番,称今天发挥不是完全满意,潘展乐一上来就说:


“他们之前说什么今天不满意的怎么样,比赛已经结束了,冠军是我们了。”


“不满意的应该是别人,不会是我们。”


当然, 小潘的队友们在说话上也没有落后他多少。


同样是 00 后的孙佳俊就在领奖台摸了摸自己的金牌后直白地和身边的覃海洋吐槽:


“我*, 金牌有瑕疵 !”





对此,99年生人,稍微成熟点的覃海洋沉默了一下回应:


有瑕疵也是金啊 !”


在被问到这次打破了美国队10届奥运会的垄断时, 几人更是集体“潘”化 ,反而小潘恨不得拉住队友们。


覃海洋:“ 我们组这支队伍就是为了打破他们垄断的。


徐嘉余:“ 我相信下一届依旧会是。


潘展乐:“ 低调一点!嘘!下一届再干他们就行了!





不仅成绩领先,这精神状态也非常领先啊~






活动预告:






分享知识获取快乐
获取北美最新、最快、最纯正资讯!
如果文章内容对您有所帮助
请分享给更多朋友
参与留言与更多粉丝进行互动!





点击下方快速评估你是否适合移民!

预览时标签不可点
https://mp.weixin.qq.com/s?__biz=MzA4MzEyOTUzMg==&mid=2662559338&idx=1&sn=bb1da6ecf9ba2529d862349187baa7d0&chksm=8596baddecc0a233e55c161735e6193d347e021bce39de63cfd974aa6e802ed025b1b989fa1b&scene=27
  更新: 2024-9-20 11:3:41