万年历 购物 网址 日历 小说 | 三峰软件 天天财富 小游戏 视频推荐 小游戏
TxT小说阅读器
↓小说语音阅读,小说下载↓
一键清除系统垃圾
↓轻轻一点,清除系统垃圾↓
图片批量下载器
↓批量下载图片,美女图库↓
图片自动播放器
↓图片自动播放,产品展示↓
首页  日历2025  日历2026  日历2027  日历知识  | 每日头条  视频推荐  数码知识 两性话题 情感天地 心理咨询 旅游天地 | 明星娱乐 电视剧  职场天地  体育  娱乐 
日历软件  煮酒论史  历史 中国历史 世界历史 春秋战国 三国 唐朝 宋朝 明朝 清朝 哲学 厚黑学 心理学 | 文库大全  文库分类 
电影票房 娱乐圈 娱乐 弱智 火研 中华城市 仙家 六爻 佛门 风水 钓鱼 双色球 戒色 航空母舰 网球 乒乓球 足球 nba 象棋 体操
商业财经知识 科技 汽车知识 工程技术知识 时尚与穿搭 家居与生活 设计艺术知识
    
  知识库 -> 汽车知识 -> 技术推陈出新,豪华车的「安全」上限该如何突破? -> 正文阅读

[汽车知识]技术推陈出新,豪华车的「安全」上限该如何突破?

[收藏本文] 【下载本文】
对于用户来说「汽车安全」是永恒不变的话题,没有最安全,只有更安全。科技日新月异,汽车安全上限不断提升。主动安全致力于防患于未然,被动安全则负责最后一道…
聊到汽车安全,不少朋友都会纠结,车身够硬的被动安全更重要,还是反应够灵的主动安全更关键?其实对于一台车来说,这根本不用做选择。好的汽车安全,既要靠实打实的车身结构筑牢基础防护,也得靠会进化的智能系统应对复杂路况,能扛住最严苛的碰撞测试,也能从容处理路上各种突发状况。腾势 N9 近期的一系列表现,恰好给汽车的安全突破之路,给出了一份很有参考性的答案。


硬核被动安全 用硬指标筑牢安全根基
汽车安全的核心,永远绕不开实打实的被动防护能力。碰撞发生的瞬间,只有扎实的车身结构和科学的防护设计,才能为驾乘人员撑起最关键的生存空间。这一点上,专业权威的测评成绩永远是最有说服力的依据,2026 年初中保研的测评结果,就让腾势 N9 的被动安全实力展现得淋漓尽致。


腾势 N9 拿下了中保研全品类车型的历史最高分,也是首款在四项核心安全指数上都拿到最高评级「G+」的车型。这样的全优成绩绝非偶然,是硬核技术堆砌的必然结果。25% 小偏置碰撞、侧面撞击测试中,腾势 N9 的 A 柱全程无变形,安全气囊精准包裹假人头部,车身侵入量也控制到了极小,从根本上避免二次伤害。能做到这样的表现,核心是全球首款混动 CTB 电池车身一体化技术的加持,再加上 90.5% 高强钢铝车身打造的钢笼式结构,让整车的抗撞能力直接拉满。


更值得关注的是,腾势 N9 的安全守护没有只局限在车内,而是延伸到了车外行人。铝制机盖采用「太空舱」吸能设计,保险杠也特意预留了缓冲空间,最大程度降低碰撞时对行人的伤害,这也让它的车外行人安全指数同样拿下「G+」评级。如今的汽车安全,早就不只是守护车内驾乘人员就够了,兼顾道路上的每一个参与者,才是一台车该有的安全格局。腾势 N9 用超过 90% 的高强度钢铝车身和 CTB 技术,打造了一个全方位的隐形安全堡垒,也印证了一个道理,汽车安全从没有侥幸可言,只有实打实的硬指标,才能经得起市场和用户的检验。
进化的智能主动安全 读懂路况更懂驾驶
被动安全是车辆安全的基本功,而主动安全则是让安全从事后防护升级为事前预防的关键。当下的汽车市场,智能辅助驾驶功能早已不是新鲜事,但真正能落地、能应对复杂真实路况的系统,才是真正的硬实力。现实道路远比碰撞测试复杂,突然窜出的非机动车、人车混行的城中村、临时围挡的施工路段,这些瞬息万变的情况,考验的是车辆的判断力、学习力和持续适应能力。


腾势 N9 在2026 开年完成的天神之眼 5.0OTA 升级,把智能主动安全的能力做到了新高度。这套系统像是一个会不断学习的老司机,依托海量的真实路况数据,再加上强化学习大模型的加持,能在使用中不断优化决策逻辑,越来越聪明地处理各种复杂路况。比如遇到两车道窄路掉头是传统辅助驾驶的盲区,而腾势N9的通过率能超过 95%[1],操作水平接近类人老司机。到了人来人往的城中村路况里,它也不会出现生硬的急刹急停,能辅助驾驶员流畅融入当地的交通流。遇到施工改道或者借道避让的情况,系统也能辅助驾驶员精准识别临时路况,自主做出安全又平顺的驾驶决策。


通过腾势N9 能够明显看出,现在的智能主动安全已经进入了持续进化的新阶段,不再是车企出厂时设定好的固定功能,而是能通过 OTA 升级不断迭代、贴合用户真实用车场景的活系统。这种升级逻辑既贴合了当下用户对汽车常用常新的需求,也让主动安全的价值真正落地。是能真正介入驾驶、化解风险的实际能力,让行车安全融入到每一刻的行驶过程中,给车主满满的驾驶信心。
极端场景兜底 科技让安全感更落地
评判一款豪华车的安全上限,不仅要看它在常规场景和测试中的表现,更要看它在那些让人慌神的极端场景里的兜底能力。冰雪湿滑的路面容易打滑、高速行驶中突发爆胎、狭窄巷弄里难以掉头避险,这些低概率但高风险的情况,才是检验汽车安全真正实力的试金石。腾势 N9 的科技安全配置,恰好让这些极端场景从恐慌时刻变成了可控过程。
低附着路面是日常驾驶中常见的危险场景,腾势N9 所搭载的易三方的调校逻辑直指抓地力的核心。低温环境下的结冰路面、融雪后的积水路段,会让轮胎附着力大幅下降,常规车辆极易出现车轮空转、车身侧滑的情况,即便轻打方向或轻踩刹车,都可能引发失控。


同时腾势 N9 搭载的易三方还具备 VMC 功能,其实就像一台车的「控制大脑」,依托三电机架构,可以实现四轮扭矩的独立精准控制。而易三方联动专属雨雪内八模式,可以做到主动调整车轮束角,让车辆在低附着路面形成更贴合地面的行驶姿态。这套由易三方主导的控制系统,能实时感知车轮转速差异与路面附着变化,瞬时调整四轮动力输出,从根源上抑制打滑趋势。抓地力的稳定提升,让车辆在湿滑路面不仅开得稳,更能在需要制动时保持轨迹可控,彻底打破低附着路面的驾驶焦虑。


与湿滑路面一样能够让人慌张的,就是高速突发爆胎了,易三方的毫秒级响应能够提供爆胎瞬间的核心防护。高速行驶时,车辆碾到碎石、铁片等尖锐异物,可能导致单侧轮胎瞬间失压,车身会在惯性作用下迅速向失压一侧偏移,驾驶者往往来不及做出反应。腾势 N9 的易三方智能控制平台,在这一场景中展现出毫秒级的核心响应能力。


作为整车的 「中央大脑」,易三方会第一时间通过传感器识别轮胎压力突变与车身姿态偏移,随即启动应急干预程序。平台依托三电机扭矩矢量控制技术,精准调整其余三轮的动力输出,快速弥补车身动力平衡;同时联动 iCVC 底盘矢量控制,强行抑制侧翻趋势、拉正车身行驶轨迹。这套由易三方主导的主动干预机制,让爆胎后的车辆始终保持直线稳定行驶,有效避免车身失控与侧翻风险,为驾驶者争取充足的应急处置时间,将致命风险降到最低。


除了动态行驶风险,狭窄空间的操控难题同样棘手,腾势N9的易三方协同能力辅助驾驶员让大车实现灵活避险。老城区的狭窄巷道、景区的蜿蜒弯道,空间局促且视线受限,常规大车往往需要多次打轮、反复调整,稍有不慎就会发生剐蹭。腾势 N9 的操控灵活性,核心源于易三方智能控制平台与后轮转向技术的深度协同。易三方根据车速、转向角度等实时数据,精准指令后轮完成同向或反向转动,配合平台的动力分配与底盘控制,最终实现 4 米级的超小转弯半径。搭配圆规掉头功能,这款中大型 SUV 在窄巷中也能辅助驾驶员一把完成掉头操作。易三方的全程调度,让车辆在狭窄空间内的避险操作更从容,彻底摆脱大车的操控掣肘,实现灵活避险。


综合各类极限场景的表现,腾势 N9 的安全逻辑清晰落地,易三方成为兜底风险的核心支撑。真安全不是苛求驾驶者永不犯错,而是在错误发生或突发状况出现时,车辆能及时介入兜底。腾势 N9 用易三方智能控制平台重构了极限场景下的驾驶体验,通过平台的全方位干预,让冰雪湿滑、高速爆胎、窄巷避险这些曾经的 「恐慌时刻」,变成了可预判、可控制的行驶过程。这份藏在易三方科技背后的稳定,正是高端新能源汽车安全实力的核心体现,也让每一位驾驶者,都能在极端场景下,依然拥有掌控全局的底气。


出行更安心,才是豪华安全的真模样
回看这些年豪华车的安全发展历程,能清晰发现一个趋势。从最初单纯追求钢板厚度,到后来的被动安全配置升级,再到如今的智能主动安全进化,豪华车的安全上限,是硬件刚性、数据智能、系统控制三位一体的体系竞赛。
当下的汽车市场,技术更新的速度越来越快,各种安全配置和智能系统层出不穷。但抛开噱头看本质,豪华车的安全竞争,最终还是要回归到用户的实际出行体验。腾势 N9 给出的答案,不仅为豪华车的安全升级之路指明了方向,也让行业看到,真正的汽车安全从来没有天花板。只有不断以技术为核心,围绕用户的真实需求,打造全方位、体系化的安全防护,才能真正突破安全上限,让每一次出行都更安心。
参考^https://weibo.com/2664689831/QpZarlo0r
汽车安全是用户们心中永恒的购车考量,也是所有品牌都在深耕的核心赛道。科技日新月异推动着安全技术不断迭代,主动安全的前置防护与被动安全的底线守护,共同构筑起车辆的安全体系。二者的研发与优化缺一不可,所以两者都很重要!那么一台车想要突破安全上限,核心在于让技术落地真实出行场景,让两大安全体系形成深度协同的防护闭环,那么我认为腾势N9的安全实践,或许正在为行业提供了清晰的进阶方向。


其实腾势 N9 的安全底气,早就已经被权威机构测试盖章认证过了。在 2025 年中保研 C-IASI 测评中,腾势N9拿下了全品类车型第一,车内乘员、耐撞性与维修经济性、车外行人、车辆辅助安全四大核心指数悉数斩获 G+,新能源专项指数获 G,五大维度全优的成绩创下中保研历史最高评级,成为名副其实的 「安全之王」。


在汽车媒体行业从事这么多年,我深知一台车想在「汽车安全」领域拿下这样的全优大满贯,绝非易事。不过腾势 N9 以易三方为核心的技术体系,在安全领域集中发力、全面爆发,也让其「人车皆护、经济无忧」的安全理念,有了最具说服力的硬核支撑。
「主动+被动+科技」的全面防护
我认为真正的安全技术,应该是为解决实际出行问题而生的,易三方智能控制平台正是腾势 N9 破解各类路况风险的 「中央大脑」,也是其安全体系的核心骨架。易三方智能控制平台以三电机扭矩矢量控制、iCVC 底盘矢量控制和后轮转向技术为核心,将整车的操控与安全控制深度融合,针对日常驾驶中冰雪湿滑、高速爆胎、窄路通行、掉头等易遇到的高频风险,给出了精准且硬核的技术解决方案,让每一项安全设计都直击用户的出行焦虑。


首先就是面对冰雪、积水等低附着路面的打滑失控问题,不知道大家春节假期的旅途中有没有遇到过。腾势 N9 依托易三方的扭矩矢量分配能力,搭配专属雨雪内八模式,通过主动调整车轮束角形成「内八字」姿态,精准调控四轮受力,从根源提升路面抓地力,减少车轮空转与侧滑,这就有点像滑雪运动中「双板」的技巧了,真正做到从底层技术破解低附着路面的行驶难题。


同时,易三方联动云辇?A + 路面预瞄 2.0 系统和前双叉臂 + 后五连杆豪华悬架,提前感知路况变化,动态调整悬架的软硬、高低与阻尼,既有效抑制车身侧滑,又化解路面颠簸,让大车在湿滑路况下也能拥有越级的稳定与从容,就算带着一家子人拉着一车的家乡特产行驶在湿滑国道,也能保持车身平稳,让操控更有底气。


除了湿滑路面,在日常行驶中遇到路面散落物、其他车辆丢弃的杂物,或是大货车掉落的小物件,极易引发突发爆胎,瞬间让车主手忙脚乱、失控遇险,这也是易三方平台重点守护的关键环节。当车辆碾到碎石、铁片等异物引发单侧轮胎失压时,易三方会第一时间检测到压力突变与车身姿态偏移,瞬时精准调整其余三轮的扭矩输出,通过 iCVC 底盘矢量控制强行抑制侧翻趋势、拉正车身轨迹,让车辆保持直线稳定行驶。这一整车层面的主动姿态干预,能避免爆胎后的车身失控与二次事故,更能为驾驶员争取充足的应急处置时间,把高速爆胎的致命风险降到最低。除此之外,依托易三方的技术能力,腾势 N9 还能从容应对横风侧吹、高速紧急避让等情况,做到暴风侧吹不跑偏、高速避让不侧翻,为车主减小在突发情况下的操作难度与负担,为全场景出行筑牢主动安全防线。


下了高速,最让人头疼的就是在老城区窄路、景区弯道、狭小车位等考验操控的地方了,腾势N9的易三方的后轮转向技术却让这款中大型 SUV 实现了灵活的「身段」。通过后轮根据车速和转向角度同向或反向转动,腾势 N9 实现了 4.65m 的超小转弯半径,搭配圆规掉头功能,让大车也能在狭窄空间里一把掉头,再结合 iCCT 舒适控制与悬架系统的协同工作,转弯时精准抑制车身侧倾,大幅降低窄路会车、直角转弯的剐蹭风险。


再加上近期 OTA 升级的天神之眼 5.0 系统,支持垂直断头路车位尾入、360° 全景影像自定义车位框,让窄路通行与泊车的难度大幅降低,老司机用着方便,新手也能从容停车,让科技真正简化驾驶操作。


主动安全是防患于未然,那么被动安全就是最后一道防线!易三方平台为腾势 N9 构建了主动安全的核心能力,其硬核的被动安全设计则为出行安全筑牢了最后一道防线,与主动安全形成完美闭环。腾势 N9 搭载全球首款混动 CTB 电池车身一体化技术,电池与车身深度融合,搭配高强度钢笼式车身,整车高强度钢与铝合金占比达 90.5%,A 柱更是采用 4 层热成型钢强化设计,最高强度达 2000Mpa,突发碰撞时能有效保持座舱空间完整。同时,腾势N9全车配备了 9 个安全气囊,实现前后排全方位覆盖,从中保研 G + 评级的碰撞表现,可以看到无论是正面 25% 偏置碰撞、侧面碰撞,还是车顶强度测试,都能最大限度缓冲撞击力,减少乘员伤害,让被动防护的硬实力成为主动安全的坚实后盾。


不仅如此,腾势 N9 的安全体系并非一成不变,而是处于持续进化的状态。天神之眼 5.0 的 OTA 升级让辅助驾驶能力再上台阶,基于强化学习的端到端大模型,让车辆辅助驾驶员在城中村人车混行、施工借道等复杂场景中丝滑通过,这一智能安全能力与易三方的整车操控能力相辅相成,让腾势 N9 的安全防护从硬件到软件、从操控到智能,形成了全方位、全场景的覆盖。这也让其在中保研车辆辅助安全指数测评中拿下 G+,AEB、FCW 等功能在多场景测试中满分通过,夜间、鬼探头等复杂环境,也能实现毫秒级预警与干预。


写在最后:
汽车安全的真正升级,不只看纸面参数,更要解决车主每一个真实的出行难题。从这次腾势N9的创意视频中可以看到,很多场景在我们的生活中它就是时刻存在的安全隐患!但我们将它们放大,艺术化,就能够成为电影当中,最高燃的那一瞬间。而腾势N9所践行的安全逻辑,不禁让我联想,如果电影中的车有这些技术,是不是就能够避免「剧情杀」了?


那么豪华车能否突破安全上限?可是安全似乎是一道永无止境的题目!腾势N9以易三方为核心,实现了主动安全与被动安全的深度协同,更让安全技术持续进化、精准应对各类出行场景。这也印证了如果想突破安全上限的核心逻辑,需要以用户出行需求为核心,让技术落地场景、让体系形成闭环,才能让安全升级真正转化为用户触手可及的出行安全感。
我对技术上不大懂,也不清楚什么是主动安全,什么是被动安全。在行驶过程中,到底是驾驶员的安全意、驾驶习惯起主导作用呢,还是汽车性能决定了安全驾驶的上限?或者在行驶过程中,这二者都是缺一不可的。
我家里呢,有两辆汽车,我平时也经常开车带着孩子去郊游。
一台是开了七八年的油车,我从没出过什么交通事故,因为我开车的时候特别小心翼翼,会很自觉地遵守交通规则,也从来不抢红灯或者随意变道。


前几天我自己开这台车去山区看雪景,马路路面没结冰,但雪化了,地面湿漉漉的,在经过环岛的时候,我特意地放慢了速度,也打了方向灯。对于我这种视力不太好的人来说,我开车总是提前把各种安全策略做到位。
安全当然是做到了,但当驾驶员的感觉就不轻松了,一路上挺紧张,我也不敢和人讲空话,就盯着路面,像孙悟空一样,眼观六路,耳听八方,就怕有人野蛮地斜插,出了事故虽说有理赔,可还得报警呀,交警处理之类的,反正我是挺怕麻烦的。


我另外一辆车是腾势N9,这辆车跑起来的感觉是当驾驶员轻松了许多。
对于一些胆小的驾驶员来说,在崎岖不平的山区行驶很担心雨天湿滑车胎陷入泥浆中。
腾势N9搭载了易三方整车智能控制技术平台和智能蟹行技术,湿滑路面不易打滑,并自动避让野蛮斜插,就好像这辆汽车安装了千里眼,顺风耳,它懂得驾驶员的心意。


“车位到车位领航辅助”软件在驾驶途中一路相随,我从家里的车位开车,过闸机、上高速、下匝道,直达目标停车场,全程无缝衔接,适合长途驾驶,减轻了驾驶员在高速路上的枯燥感。腾势N9在中保研汽车安全测试中荣获评分第一。
两个月使用下来,感觉单就性能方面而言,其实这款车比人脑更聪慧,视野更宽广。毕竟人有疲劳和开小差的时候,而AI不会。
送礼物
还没有人送礼物,鼓励一下作者吧
这年关的高速过了元宵才可能不会再堵车,高速公路堵车预警仍在,面对大量车辆上高速,安全风险会越来越大,以往的年关交通事故也是较多的,也不乏人员伤亡的交通事故发生。所以一辆安全可靠的车,可以在万一的意外情况下,更好的保护乘车人员的人身安全。随着安全技术的推陈出新,现在我所了解到的汽车安全,分为主动安全、被动安全两种概念。消费者当然是既要也想要的。


主动安全技术要更智能,成体系:核心是防患于未然。
在春运期间的高速公路上,车流量非常大,高速公路上车的速度也是非常快的,往往事故发生只在秒级之内,那么整车运动控制系统能在毫秒级响应中,仍能保持车身稳定,以应对各种原因的极端情况;比如在高速情况下可能出现紧急的转弯避让,这种情况下,车身容易侧翻,那么要求车身的底盘技术过硬,再配合其他辅助技术,增强对路面的抓地力和行驶稳定性,对于安全性来说就尤为可贵了。还有应对大风大雨的恶劣天气情况下,仍能保持不打滑;万一的爆胎的情况下,拥有不失方向的稳定性,这些容易发生的场景下,要求的技术含量不容忽视!


当然咯,主动安全配置的好,也不是100%的能够避免其他车辆突然的袭来
那么一款安全的豪华车,也需要更好的被动安全配置,我们需要车身钢架足够坚硬,更好的安全带,安全气囊等等硬核的主动安全技术来保护车内人员的生命安全。在做到更极致的安全性同时,驾车体验感也非常重要,对于想要推背感的驾驶乐趣,强悍的动力系统必不可少,拥有功率大,扭矩高,能实现百公里加速时间仅需几秒也是很多用户关注的点。再配合越智能越好的全场景的驾驶系统和豪华舒适的座舱,相信能成就拥有同级别强劲竞争力的一款车。


最近关注的一款新车,真的完美符合要求,“腾势N9”:其定位“科技安全旗舰SUV”。在安全性能方面表现尤为突出,依托“易三方”技术平台和天神之眼,拥有多项行业领先的安全功能,大六座给与的空间宽敞,豪华的内饰和各种科技感十足的配置,实现了性能,智能和豪华体验的全面进阶。


送礼物
还没有人送礼物,鼓励一下作者吧
在汽车安全这件事情上,我是想「既要又要」的。
咱不管是主动安全还是被动安全,对于我这个只有一条小命儿的人来说:你都得强,最好是强的可怕!
主动安全能提前预防危险,防患于未然。
但万事都没有百分百,真要是发生了事故,被动安全是能决定车内的人是受轻伤还是重伤,甚至是能不能保命的。
所以主动安全和被动安全我是都想要的!
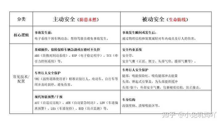
用这一张表,来对比一下汽车的主动安全和被动安全:


我们会发现,一辆主动安全能力强的车,能很好的辅助我们「预防挨打」;假如一着不慎真挨打了,被动安全能力就能直接决定我们到底「抗不抗揍」了。
所以哪个更重要?
只要主动安全的选手,能保证自己永远都能预防危险 0 事故吗?
只要被动安全的选手,能保证自己永远都能眼观六路耳听八方的预防吗?
我们是人不是神,对于人身安全来说很难二选一,必须全都要!
所以豪华车的安全上限该如何突破?
把主动安全和被动安全都搞起来呀!不要只是简单的堆料堆钢板厚度和搞一些花里胡哨看着没用实则真没用的黑科技了,智能时代还是应该软硬结合、内外兼修!


既想有被动安全的硬核守护,也要有主动安全的风险预判,同时还要对他人进行生命守护。
因为一台豪华的车,不只是要保护驾乘人员生命安全,还要守护好车外的行人,才是最大程度的保障我们的出行安全!
最近看信息看得比较多的一款车:腾势N9
1、被动安全 —— 守住生命底线
① 车身结构:混动 CTB 电池车身一体化技术。
就是将电池包与车身底盘深度融合在一起,变成车身结构的一部分了,提高整车刚性。
而且整车的高强度钢与铝合金占比超过 90%,让车身整体更坚固;
② 安全约束系统 :全方位气囊,标配 9个。
比如侧方气帘延伸覆盖到第三排,就是不管我们坐哪个座位,都能进行头部保护。
③ 对行人的保护:「太空舱」特殊吸能设计 + 保险杠高性能结构与缓冲空间预留设计
假如与他人发生碰撞,能明显降低对行人的腿部、头部等伤害风险。
2、主动安全表现 ——防患于未然
① 自动紧急制动系统(AEB):天神之眼5.0,最大程度的降低追尾或撞击风险。
从测试结果来看,120km/h时速下精准刹停;夜间光线弱情况下,110km/h时速下快速识别障碍物并刹停。
② 爆胎稳控:毫秒级响应,高速爆胎不失控。
这是很关键的保命技能,高速行驶时突发爆胎,是所有驾驶员的噩梦。
腾势N9 一旦爆胎,智能控制系统将毫秒级响应,调整剩余车轮的扭矩分配,0.3秒内恢复车辆直线行驶状态。
③ VRU弱势道路使用者保护模式
腾势N9 的AEB VRU在测试场景中,精准识别了行人、二轮车并及时刹停,避免伤害。


看看现在的车多厉害,已经开始内外兼修了。
硬核车身守护被动安全,又通过智慧系统实现主动安全的上限突破,还有行人友好的设计,这才是豪华车应该有安全方案。
不要让用户二选一了,安全,是汽车的底线!
送礼物
还没有人送礼物,鼓励一下作者吧
[收藏本文] 【下载本文】
   汽车知识 最新文章
比亚迪发布第二代刀片电池及闪充技术,5 分
余承东说单腔空悬和双腔空悬没有本质区别,
如何评价原享界s9车主“陈幸运”因吐槽“华
如何评价博主“沈星瑶”,发布的尚界z7宣传
比亚迪设计的车为什么都这么难看?
为什么会有很多人拥护华为比亚迪这种企业呢
BBA 真的就只是买个标吗?
如何评价中国停车难的现象?
如何评价鸿蒙智行疑似盗用攥改小米汽车aeb在
宝能姚振华发实名举报视频,称观致汽车资产
上一篇文章      下一篇文章      查看所有文章
加:2026-03-02 22:28:18  更:2026-03-02 22:31:03 
 
娱乐生活: 电影票房 娱乐圈 娱乐 弱智 火研 中华城市 印度 仙家 六爻 佛门 风水 古钱币交流专用 钓鱼 双色球 航空母舰 网球 乒乓球 中国女排 足球 nba 中超 跑步 象棋 体操 戒色 上海男科 80后
足球: 曼城 利物浦队 托特纳姆热刺 皇家马德里 尤文图斯 罗马 拉齐奥 米兰 里昂 巴黎圣日尔曼 曼联
  网站联系: qq:121756557 email:121756557@qq.com  知识库